Instance Verification Kit (IVK)
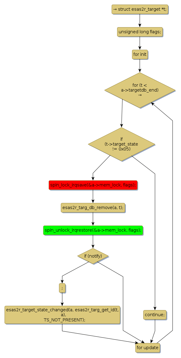
spin lock @ [2695+39+/linux-3.19-rc1/drivers/scsi/esas2r/esas2r_targdb.c]
Instance Signature: mem_lock
|
The Matching Pair Graph:
|
|
Function Name
|
Control Flow Graph (CFG)
|
Events Flow Graph (EFG)
|
Source Correspondence
|
|
esas2r_targ_db_remove_all
|
|
|
[2475+25+/linux-3.19-rc1/drivers/scsi/esas2r/esas2r_targdb.c]
|